Solar Bottle-Light Illuminates for 1000+Years
Supercapacitor-powered LED light-in-a-bottle will theoretically work for over 1000 years [Novel Use Case #16]
So as not to bury the lede, know that this story is about a light in a bottle💡 that I made with a nearly infinite life. Here’s the video:
You’re probably familiar with the concept of a sailor stranded on a desert island who launches a bottle asking to be rescued. Given the lack of GPS, or even accurate maps, in the age of bottle-based communication, I’d put the chances of this being effective at less than winning this week’s lottery drawing.
What if, however, your bottle featured not just a note, but a light inside? This would certainly make the chances of bottle recovery much better. Right?
If you’re into offbeat engineering, real-world builds, and practical tech thinking, subscribe 👇
Upon asking Perplexity a series of increasingly leading questions, I finally got it to admit that such a light could QUINTUPLE your odds of getting found at sea to… still astronomically bad.1 But what else do you have to do besides talking to a deflated volleyball?
A trip to Costco, a syrup bottle in search of a project
My light-in-bottle journey started not with getting stranded on an island, but the opposite of that — a trip to Costco. There I spotted a rather expensive jug of syrup. Said jug somehow ended up in our cart, leading to a bit of harassment from the rest of my family who didn’t think $20 was worth it for waffle sugar2.
And while it was good, I was only partially interested in the syrup (and how I would slather it on the 196-pack of Eggo waffles that I just purchased, some of which may still be in my freezer). It was the packaging that I wanted, a beautiful flask-like jar with a spring-loaded stopper on the end.

I wasn’t sure what I would do with it when empty, but I knew it would eventually inspire me. And by the time it was empty, I was indeed inspired… to make a light-sensitive beacon that would LIGHT UP THE NIGHT FOR A MILLENNIUM!
How it works [& a millennium, really?]
What I came up with is more or less a equivalent to the light-on-dark path garden lights that you poke into your yard. Except mine uses a supercapacitor, theoretically allowing it to function way longer than a typical rechargeable battery that I believe typical garden lights use (supercapacitors are good for somewhere on the order of 500,000 charge-discharge cycles).
So if it charges up once a day and discharges at night, 500,000/365 = 1369.8 years. Ideally, someone in Y3K will spot it shining in my futuristic former-yard and wonder what my civilization was doing with such light-up device. Maybe it will be the subject of various neuro-podcasts about ancient civilizations, positing various theories about who Jeremy Cook and Kai-Kad were.
Will it really last 1000+ years? For various reasons, probably not. Still, I think it’s a neat design, and, conveniently, I won’t be around at that point to receive any criticism on its failings.
While it costs way more in time and materials than a typical garden light, I didn’t have to pay import duties since the PCB was made in the USA via OSH Park. More importantly, I designed it to be small enough to squeeze into the neck of the bottle — 17.5 mm in width as shown👇. And, again, there’s the supercapacitor.
How it works — Technical-ish details
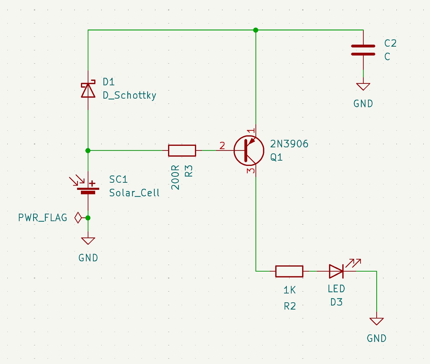
A simplified3 circuit diagram for the board is shown 👇, which is quite similar to my battery-powered, light-up PCB that I featured in 2025. Explaining things in terms that may or may not seem simple:
Solar cell SC1 collects energy from the sun4
Current flows through diode D15 and is stored in supercapacitor C2. D1 only lets electrical current go one way. So this charge is thus stuck in that section of the circuit until it can go through the emitter (1) on Q1 (a PNP transistor).
Current can only flow through the emitter when the base (2) is at lower voltage than the emitter. So when C2 is sufficiently charged, and the solar cell (SC1) drops to a lower voltage when the sun goes down, a little bit of current is allowed to flow from the emitter to the base. Per the way transistors work, this allows even more current to flow from the emitter (1) to the collector (3).
Current exiting the collector travels to the resistor R2 (which slows down the rate of energy usage) then through LED D3, producing actual light.

Is that simple? Hopefully it’s at least follow-able. It took me a longer time than I’d like to admit to understand transistors and this particular circuit. If you too find it confusing, I sell these handy PNP and NPN transistor coasters for your edification and/or as a gift !
A good project? Things I would change?
I do think this was a very cool project, which could act as sort of ambient art piece for decades to come. OTOH, I wish I’d kept track of what resistor R2 I used and/or implemented a smaller value so that the LED was brighter for a shorter time. As it is, it shines for several hours, but it’s not very bright.
But the circuit is literally stuck in a bottle, and I’m not sure if I want to fish it out. Perhaps I’ll experiment more with the other PCBs that I received.
Bringing things full circle, if you’re stuck on a desert island, these techniques might increase your odds of getting rescued from the equivalent of winning two lotteries in a row to just a single drawing.6 If that happens, it’s a good thing you subscribed to the Tech Adjacent newsletter and shared it with all you friends👇👇
PCB designs are available here on GitHub. -JC
Techadjacent is where I share engineering ideas, builds, and practical tech analysis. Subscribe to get the next post in your inbox — published weekly👇
Thanks for reading! I hope you follow along on this Techadjacent journey. Fair warning: I can and do get a little off-topic in the footnotes.
Note: Some links may be affiliate
Addendum/Footnotes:
Lloyd Christmas-type odds. So you’re telling me there’s a chance… But way worse.
Or whatever it was. I didn’t really look. The great thing about Costco is that you go there to buy not to shop. They typically have one of thing X, and it’s presumably sold at a good price provided you eat all 18 bags of Ramen noodles… that you buy over and over and keep eating because they are so delicious even though they have lots of salt. But you need a certain amount of salt to be healthy, supposedly.
Also, why dos Ramen noodles have K-Pop Demon Hunters branding on it now? Does that really appeal to the core Ramen noodles demographic? I’m so confused. Certainly that has nothing to do with all the sodium. I’m just stocking up for the next hurricane or other disaster. Anyway, back to… syrup?
I took out the optional second supercapacitor and LED. Also, I’m not sure what value resistor (R2) was actually implemented before the LED (D3). It’s now stuck in a bottle.
“Energy, as from the sun” is something like what we had to say in Taekwondo when I was a mere yellow belt. If you want to know if someone knows Taekwondo, start counting loudly in Korean and see if they start punching the air.
I actually used a Zener diode instead of a Schottky diode. I’m not certain why that worked better. Something to do with forward voltage drop I think.
Maybe that can be a plot for Gilligan’s Island if they ever decide to reboot the show. Comment on this post or email me: hi@jeremyscook.com if you need to know where to send the royalty checks and/or if you need me to make a cameo. I’ll accept either as payment.







Fantastic ambiant art concept with serious longevity. The resistor value mystery is relatable - I've had so many projects where I forgot to document the final component choices and regretted it later. For brightness vs duration tradeoff, maybe trying a potentiometer setup on one of those extra PCBs could let you dial in the sweet spot without commiting to a fixed value. The supercapacitor approach is clever for that millennial lifespan goal.